行业主要上市公司:包钢股份、中钢天源、金力永磁、银河磁体、正海磁材、横店东磁、中科三环、宁波韵升、汇川技术、禾川科技、雷赛智能、信捷电气、埃斯顿、伟创电气、鸣志电器、星辰科技、步科股份、正弦电气、科力尔、江苏雷利、昊志机电、微光股份、江特电机、蓝海华腾、华中数控、英威腾、新时达、众辰科技
本文核心数据:营业收入;研发支出
1、伺服系统产业上市公司汇总
我国伺服系统行业产业链上市企业数量较多,其中,稀土磁材上市企业主要有包钢股份、中钢天源、金力永磁、银河磁体、正海磁材、横店东磁、中科三环、宁波韵升等;伺服系统上市企业主要有汇川技术、禾川科技、雷赛智能、信捷电气、埃斯顿、伟创电气、鸣志电器、星辰科技、步科股份、正弦电气、科力尔、江苏雷利、昊志机电、微光股份、江特电机、蓝海华腾、华中数控、英威腾、新时达、众辰科技等。



2、伺服系统行业上市公司基本信息对比
从伺服系统行业的上市企业布局和已有公开信息分析,注册资本最高、员工数量最多的为汇川技术,成立时间最早的为华中数控,成立时间为1994年10月18日。

3、伺服系统行业上市公司业务布局对比
——经营业绩:上市公司经营业绩差距较大
从经营业绩来看,依据营业收入,可将伺服系统上市公司划分为三大梯队:汇川技术处于第一梯队,营业收入达百亿元,2022年营业收入近230.08亿元,截至2023年第三季度,营业收入达201.21亿元;第二梯队营业收入相对较低,在20亿元-100亿元之间,代表企业主要有埃斯顿、江苏雷利、江特电机、英威腾、新时达等;第三梯队营业收入在20亿元以下,如禾川科技、雷赛智能、信捷电气等。

注:颜色越深表示数值越大
——业务布局:伺服系统毛利率普遍在20%以上
从伺服系统行业各上市公司相关业务布局来看,上市公司主要产品涵盖伺服驱动器、伺服电机和编码器三类。汇川技术伺服系统营收较高,2022年达54.39亿元,其次为英威腾、新时达、埃斯顿,相关业务营收达10亿元以上;伺服系统毛利率水平较高,上市公司毛利率水平普遍在20%以上。


4、伺服系统行业上市公司区域布局对比
从伺服系统行业各上市公司区域布局来看,伺服系统行业上市公司布局范围较广,大部分企业业务均涵盖国内外市场。其中,埃斯顿、鸣志电器、江苏雷利、英威腾2022年海外营收占比均超10亿元;科力尔、微光股份海外营收占比达50%以上。

5、伺服系统行业上市公司研发投入对比
——研发投入:研发支出占比普遍在10%以下
从研发投入来看,汇川技术研发支出遥遥领先,2020年来均达10亿元以上;其他上市企业研发支出均在5亿元以下;从研发支出占比来看,上市公司研发支出占比普遍在10%以下,其中,华中数控研发支出占比达20%左右。



——专利信息:汇川技术、江苏雷利、昊志机电、英威腾专利数量达500项以上
从上市企业专利数量来看,汇川技术、江苏雷利、昊志机电、英威腾专利数量较多,均达500项以上。


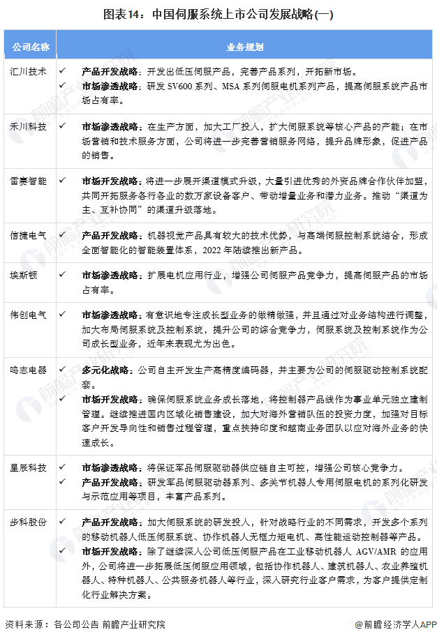
6、伺服系统行业上市公司发展战略对比
发展战略是企业在市场竞争中取得制胜的关键。从我国伺服系统行业主要竞争战略布局来看,各企业间的战略布局差异不大。整体来看,产品开发、市场开发、市场渗透战略布局企业较多,表明伺服系统市场竞争着力于产品品类覆盖面、市场布局广度以及相关市场的拓展能力。


更多本行业研究分析详见前瞻产业研究院《中国伺服系统行业市场前瞻与投资战略规划分析报告》。
同时前瞻产业研究院还提供产业大数据、产业研究报告、产业规划、园区规划、产业招商、产业图谱、智慧招商系统、行业地位证明、IPO咨询/募投可研、IPO工作底稿咨询等解决方案。在招股说明书、公司年度报告等任何公开信息披露中引用本篇文章内容,需要获取前瞻产业研究院的正规授权。
免责声明:本文章如果文章侵权,请联系我们处理,本站仅提供信息存储空间服务如因作品内容、版权和其他问题请于本站联系