一套PLC或者DCS系统设计完成需要经历很多过程,通过用户提供的PID(PipingandInstrumentationdiagram)图,完成I/O点统计及设计,PLC选项,电气原理图绘制,PLC程序编写,上位机(HMI)程序开发,手册编写,FAT,SAT等过程,下面我将一步步进行连载,直到一个项目完成。

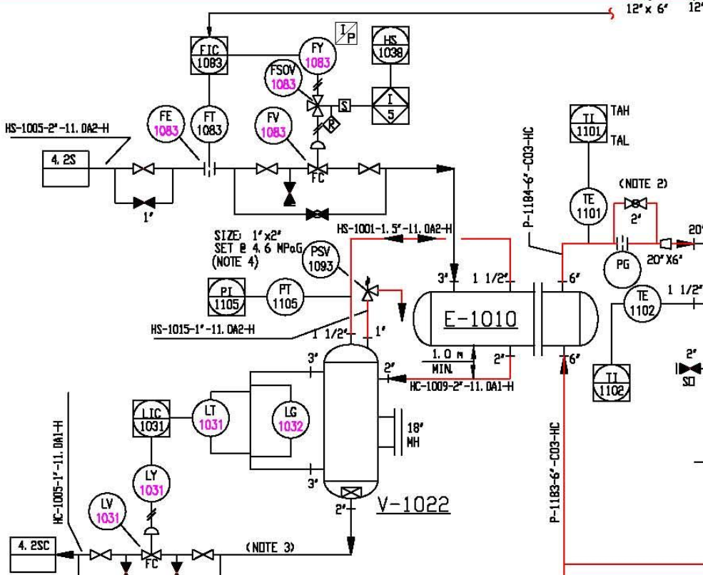
首先拿到客户提供的PID图,需要根据其提取有用的信息,完成I/O点的统计,生成I/O清单表,下图是一个PID图:

1,PID图中的设备识别,下图中列出了部分设备,PT1105是具有远传功能的压力变送器,TT1101是具有远传功能的温度变送器,且图中标注了TAH和TAL说明具有上限和下限报警功能,LIC1031是具有远传功能且需要控制其他设备如电动阀门的液位变送器,FIC1084是具有远传功能且需要控制其他设备如电动阀门的流量变送器,有关PID图请参考《HG/T20505-2000》

PT1105

TT1101

LIC1031

FIC1084
2,根据PID图及电缆表列出I/O点表,如下图:

此I/O点表中列出了如下信息:
2.1位号,描述信息,仪表的测量范围,高低限报警设置值;
2.2如果是需要控制其他电动阀门,风机,泵等设备则填写对应的PID调节的设定值SP,以及是“正作用”还是“反作用”;
2.3I/O点的类型此处可以标注2限制,3线制,4线制,以及是否作为I/O点硬件冗余等信息;
2.4仪表是有源还是无源仪表,此位号设备所接入系统类别如PLC过程控制系统,SIS系统,FGS系统等;
I/O点表设计需要注意:
1,变送器信号区分电流,电压信号,RTD/TC信号,2限制,3线制,4线制,此关系到PLC模拟量输入模块的选型;
2,对于有的仪表需要注意是否带有通讯功能,如流量计,一般支持Modbus,Hart通讯,需要配置对应的通讯模块;
免责声明:本文章如果文章侵权,请联系我们处理,本站仅提供信息存储空间服务如因作品内容、版权和其他问题请于本站联系