问题
某些应用场合中要求变频器周期的启动停止,例如变频器运行5分钟停止2分钟,再运行5分钟停止2分钟,以这种周期循环下去。运行停止时序图参考图01。为实现上述功能,通常由PLC或时间继电器处理时序,定时启停变频器,那么如何在没有PLC或时间继电器的情况下实现该功能?

图01.
答案
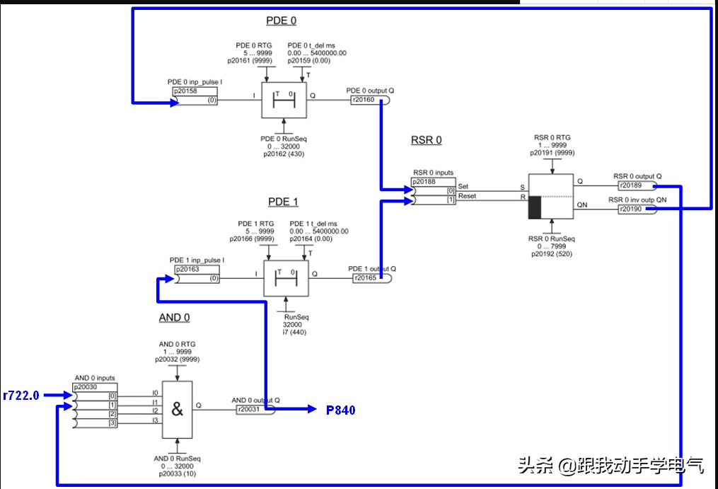
SINAMICSG120CU240B/E-2、CU250S-2包含丰富的自由功能块,可进行与、或、非等逻辑运算,定时器功能,加、减、乘、除等数学运算。下面通过一个实例介绍如何通过自由功能块实现上述功能。实例中使用CU240E-2使用数字量输入DI0启动循环,变频器运行30s、停止12s,参数设置如下。


BICO连接框图参考图
免责声明:本文章如果文章侵权,请联系我们处理,本站仅提供信息存储空间服务如因作品内容、版权和其他问题请于本站联系