零基础学开关电源之UC3842的应用
上一篇开关电源文章中讲到过UC3842,并且在最后附了封装内部结构电路图,以及用来做电动车充电的电路图。
其实,我认为,学任何知识都一样,先从最基本的知识点入手,基础牢固了,就一通百通了,所以大家也别嫌弃我啰嗦,大牛们呢,也不要吝啬指教。
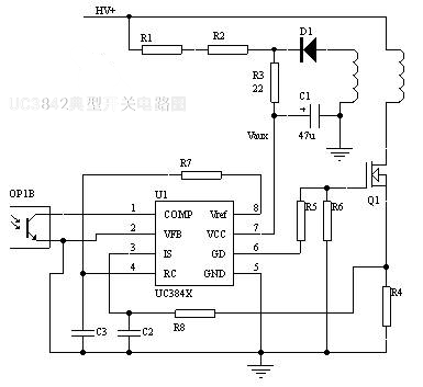
今天,就结合实际用UC3842做的典型开关电源的电路图分享给大家,因为类似芯片应用非常广泛,日后大家也就这样去分析就行。电路图如下:
再介绍一下UC3842:是一种电流控制型脉宽调制芯片,记得是电流控制型。
共有8个引脚,各脚功能如下:
1脚是误差放大器的输出端,外接阻容元件。
3脚为电流检测输入端。
4脚为定时端。
5脚为公共地端。
6脚为推挽输出端。
7脚是直流电源供电端。
8脚为5伏基准电压输出端。
这是UC3842各引脚的定义功能,了解了核心芯片后,我们结合芯片各脚定义看电路图:
1,过载和短路保护,一般是通过在开关管的源极串一个电阻(R4),把电流信号送到UC3842的第3脚来实现保护。当电源过载时,UC3842保护,使占空比减小,输出电压降低,UC3842的供电电压Vaux也跟着降低,当低到不能工作时,整个电路就关闭,然后靠R1、R2开始下一次启动过程。这被戏称为“打嗝”式保护。
2,由于漏感等原因,有的开关电源在每个开关周期有很大的开关尖峰,即使在占空比很小时,辅助电压Vaux也不能降到足够低,所以一般在辅助电源的整流二极管上串一个电阻(R3),它和C1形成RC滤波,滤掉开通瞬间的尖峰。
3,使用这个电路,必须注意选取比较低的辅助电压Vaux,一般为13~15V,使电路容易保护。
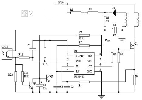
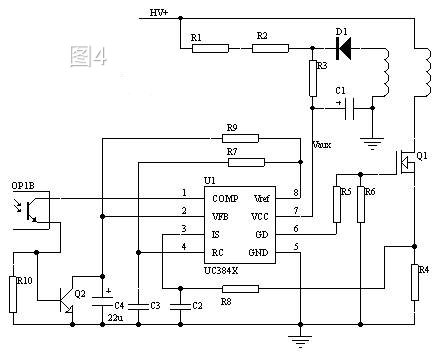
以下三个是最常见的U3842为核心的开关电源电路图:
这图2中是采取拉低第1脚的方法关闭电源。

这图3采用断开振荡回路的方法。

图4采取抬高第2脚,进而使第1脚降低的方法。在这3个电路里R3电阻即使不要,仍能很好保护。
另外,要注意电路中C4的作用,电源正常启动,光耦是不通的,因此靠C4来使保护电路延迟一段时间动作。在过载或短路保护时,它也起延时保护的左右。在启动电流大的场合,C4的取值也要大一点。
免责声明:本文章如果文章侵权,请联系我们处理,本站仅提供信息存储空间服务如因作品内容、版权和其他问题请于本站联系